
Podrobný popis produktu
Automatický servomotor SUS304 so servomotorom na označovanie okrúhlych fliaš PLC
Aplikácia
Tento servomotor na automatické navíjanie etikiet je vhodný pre všetky druhy plochých predmetov, ako sú potraviny, chemikálie, farmaceutické, kozmetické, kancelárske potreby, CD disky, kartóny, škatule a rôzne olejové kanvice atď.

Vlastnosti
| Prevádzka | Vďaka riadiacemu systému PLC je štítkovací stroj ľahko ovládateľný |
| Materiál | Hlavné telo etiketovacieho zariadenia je vyrobené z nehrdzavejúcej ocele SUS304 |
| Konfigurácia | Naše etiketovacie stroje preberajú známe japonské, nemecké, americké, kórejské alebo taiwanské značkové diely |
| Flexibilita | Klient sa môže rozhodnúť pridať tlačiareň a stroj na kódovanie; sa môže rozhodnúť spojiť s dobyvateľom alebo nie. |
Technické parametre

| názov | automatický etiketovací stroj |
| Rýchlosť označovania | 60-300ks / min |
| Výška objektu | 25-95mm |
| Hrúbka objektu | 12-25mm |
| Výška štítku | 20 - 90 mm |
| Dĺžka štítku | 25-80mm |
| Vnútorný priemer valca štítkov | 76 mm |
| Vonkajší priemer štítkového valčeka | 350 mm |
| Presnosť označovania | ± 0,5 mm |
| Zdroj | 220V 50 / 60HZ 2KW |
| Spotreba plynu v tlačiarni | 5 kg / m2 (ak pridáte kódovací stroj) |
| Veľkosť etiketovacieho stroja | 2 500 (d) × 1 250 (š) × 1 750 (v) mm |
| Hmotnosť etiketovacieho stroja | 150kg |
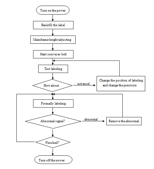
Prevádzkový vývojový diagram

Schéma zapojenia

Detaily ukazujú

Balenie a preprava

· Prístav: Šanghaj
· Balenie: exportné balenie dreveného puzdra
· Dodacie údaje: Spravidla 12-15 dní po prijatí platby
Ver nám VKPAK , Vaša dobrá voľba! Rýchla odpoveď na vašu požiadavku!
Naše služby
1. Ponúkame vám profesionálne značenie podľa vašich špecifických požiadaviek na označovanie.
2. Po zadaní objednávky vám dodáme vysoko kvalitný etiketovací stroj.
3. Snažte sa skrátiť dodaciu dobu tak, aby vyhovovala vašim potrebám.
4. Po obdržaní nášho stroja vám poskytneme celoživotnú bezplatnú technickú podporu.
FAQ
1. Aký typ štítkovacieho stroja máte?
Vážený zákazník, máme automatický a poloautomatický etiketovací stroj na okrúhle kontajnery a rovný povrch. Niektoré modely pre jeden štítok a iné pre dva štítky alebo dokonca viac. A my môžeme navrhnúť stroj podľa vašej konkrétnej situácie v označovaní.
Spoločnosť pls nám preto mohla zaslať vaše požiadavky na označovanie, my vám poskytneme uspokojivé riešenie na označovanie.
2. Mohli by ste vytvoriť kódovací stroj na vytlačenie dátumu a šarže?
Áno, môžete si zvoliť pridanie kódovacieho zariadenia na tlač písmen a požadovaného čísla.
Je to horúca pečiatka a môže tlačiť najviac tri riadky.
3. Aké informácie by sme mali dodať, aby sme skontrolovali vhodný model?
Pošlite nám obrázok vášho kontajnera a štítku, ako aj veľkosť kontajnera a štítku.
Ak je to možné, povedzte nám tiež, aký štítok používate. (Napríklad na samolepiace, samolepiace, možné lepidlo, horúce lepidlo atď., Či je štítok v kotúči alebo v kusoch.) Potom vás necháme skontrolovať vhodný model.
Značka: priemyselný etiketovací stroj, etiketovačka na sklenené fľaše









