
Podrobný popis produktu
| Rýchlosť štítku: | 20-200 ks / min (v závislosti od dĺžky štítku a hrúbky fľaše) | Objekt s hrubým štítkom: | 20-200 mm |
|---|---|---|---|
| Výška objektu: | 30-200 mm | Výška štítku: | 15 - 110 mm |
| Dĺžka štítku: | 25-300mm | Vnútorný priemer valca štítkov: | 76 mm |
| Vonkajší priemer valca štítkov: | 300 mm | Zdroj: | 220 V 50/60 Hz 0,75 kW jednofázové |
| Hmotnosť stroja: | 150kg | Veľkosť stroja: | 1 600 (d) * 550 (š) * 1 600 (v) mm |
| Kľúčové slovo: | Aplikátor štítkov na plochý povrch | Model 1: | HAP200 |
| Model 2: | HAP300 |
Automatický stroj na nanášanie štítkov na plochý povrch, automatický horný a bočný štítkovací stroj z nehrdzavejúcej ocele SUS304
Prihláška:
Automatický stroj na nanášanie štítkov na plochý povrch, automatický horný a bočný štítkovací automat z nehrdzavejúcej ocele je použiteľný pre všetky druhy plochých predmetov, ako sú potraviny, chemikálie, farmaceutické, kozmetické, kancelárske potreby, CD disky, kartóny, škatule a rôzne olejové kanvice atď. automatický horný a bočný etiketovací stroj je na ploché bočné etikety. Ekonomický automatický horný a bočný štítkovací stroj je vhodný pre:

Vlastnosti:
- Hlavné telo je vyrobené z nehrdzavejúcej ocele SUS304 a prvotriednej hliníkovej zliatiny.
- Označovacia hlava je poháňaná pokrokovým krokovým motorom, ktorý sa dováža z Japonska.
- Celým magickým okom je pokročilý detektor fotografií vyrobený v Japonsku.
- Riadiaci systém PLC je vybavený ľudským rozhraním vrátane 60 skupín pamäťovej jednotky.
- Poloha a výška označenia je nastaviteľná.
- Prepravnú výšku je možné nastaviť výškou výrobnej linky.
- Byť schopný spojiť sa s dopravníkom a výrobnou linkou
- Priehľadný štítok monitor pre možnosť.
Údaj o vzhľade:

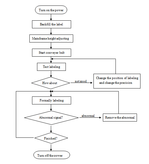
Prevádzkový vývojový diagram:

Schéma zapojenia:

Balenie a preprava:
1. Prístav:Šanghaj
2. Balenie:exportné balenie dreveného puzdra
3. Dodacie údaje:Spravidla 12-15 dní po prijatí platby
FAQ:
1) .Označenie štítku vzpriamený
Dôvod: Výstupná rýchlosť štítkovania je príliš vysoká alebo je rýchlosť montážnej linky nízka
Riešenia: spomalte výstupnú rýchlosť štítku alebo urýchlite rýchlosť montážnej linky (rýchlosť pohybu fľaše).
2) Štítok zobrazuje zhadzovanie odpadu
Dôvod:
① pluhová doska nie je rovná;
Edgeodlupovací okraj dosky nie je rovnobežný s krytom fľaše;
③ štítok je stlačený príliš svetlý
Riešenia:
①zmeňte pluhovú dosku,
Justnastavte, aby bol odlepovací okraj dosky rovnobežný s krytom fľaše,
③Otlačte správne štítkový pás.
Značka: plochý aplikátor etikiet, stroj na označovanie škatúľ









